वानजाउ जोपेई वाल्व कं, लिमिटेड
वानजाउ जोपेई वाल्व कं, लिमिटेड
उत्पादों

उत्पादों

चेक वाल्व के बिना स्टेनलेस स्टील फाइव वे कनेक्टर
  • चेक वाल्व के बिना स्टेनलेस स्टील फाइव वे कनेक्टरचेक वाल्व के बिना स्टेनलेस स्टील फाइव वे कनेक्टर
  • चेक वाल्व के बिना स्टेनलेस स्टील फाइव वे कनेक्टरचेक वाल्व के बिना स्टेनलेस स्टील फाइव वे कनेक्टर
  • चेक वाल्व के बिना स्टेनलेस स्टील फाइव वे कनेक्टरचेक वाल्व के बिना स्टेनलेस स्टील फाइव वे कनेक्टर

चेक वाल्व के बिना स्टेनलेस स्टील फाइव वे कनेक्टर

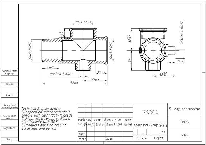
जोपेई बिना चेक वाल्व के स्टेनलेस स्टील फाइव वे कनेक्टर का निर्माता है। इसमें कोई चेक वाल्व नहीं बनाया गया है, इसलिए इसका उपयोग केवल शुद्ध पाइप कनेक्शन और डायवर्जन (नियंत्रण फ़ंक्शन के बिना) के लिए किया जाता है। यदि सिस्टम में पहले से ही एक अलग चेक वाल्व है, या यदि सिस्टम को विशिष्ट अनुक्रम आवश्यकताओं (जैसे एकाधिक शीतलन बिंदु) के बिना एकाधिक शाखाओं में केवल एक तरल पदार्थ धारा को समान रूप से वितरित करने की आवश्यकता है, तो पांच-तरफा कनेक्टर एक किफायती और प्रत्यक्ष विकल्प है। यह कनेक्टर कास्ट स्टेनलेस स्टील से बना है, जो उत्कृष्ट संक्षारण प्रतिरोध प्रदान करता है। यह ऑक्सीकरण वाले वातावरण में एक निष्क्रियता फिल्म बनाता है और पानी, भाप, वायुमंडल, विभिन्न रसायनों और क्लोराइड संक्षारण के प्रति प्रतिरोधी है।

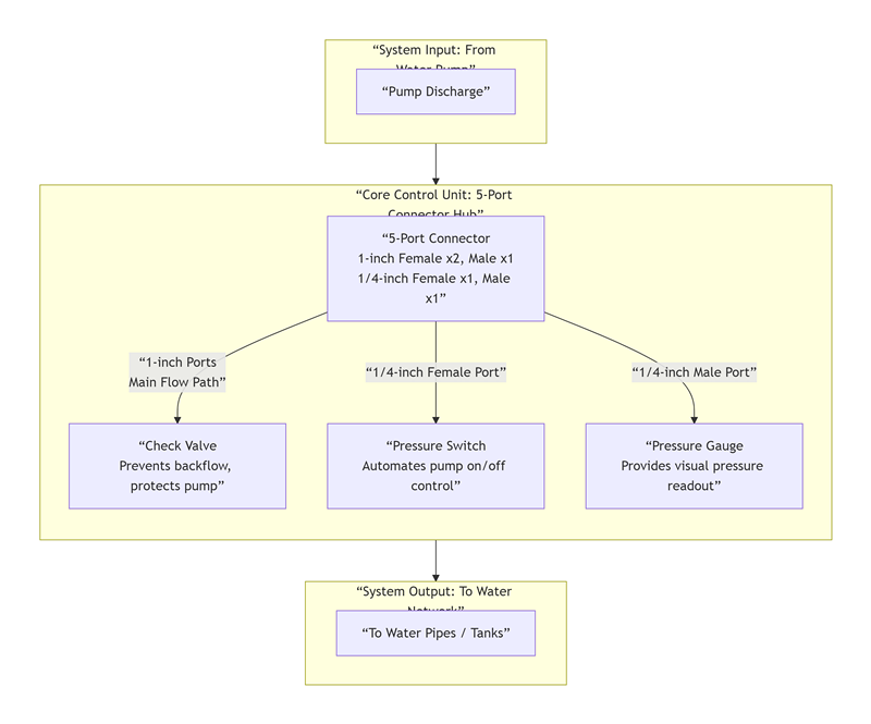
जोपाई फैक्ट्री द्वारा निर्मित चेक वाल्व के बिना स्टेनलेस स्टील फाइव वे कनेक्टर की मुख्य विशेषता यह है कि वाल्व बॉडी में पांच पोर्ट होते हैं: 1" महिला x 1" महिला x 1" पुरुष x 1/4" महिला x 1/4" पुरुष। यह एक आंतरिक खोखले चैनल के साथ एक विशुद्ध रूप से कनेक्टिंग घटक है और इसमें कोई हिलने वाला भाग नहीं है, और इसमें चेक वाल्व या विनियमन जैसे कोई नियंत्रण कार्य नहीं हैं। इसका एकमात्र उद्देश्य तरल पदार्थ एकत्र करना या वितरित करना है। एक छोटे पंप सिस्टम नियंत्रण इकाई के लिए, पांच-तरफा कनेक्टर कार्य करता है एक कॉम्पैक्ट इंटीग्रेटेड माउंटिंग प्लेटफॉर्म के रूप में, जो सभी प्रमुख निगरानी और सुरक्षा घटकों को एक साथ लाता है।

सिस्टम संरचना विवरण:

फाइव-वे कनेक्टर: सिस्टम का मुख्य ढांचा, सभी घटकों को एक साथ जोड़ना, पाइप जोड़ों को कम करना और रिसाव के जोखिम को कम करना।

इंटरफेस: 1-इंच फीमेल पोर्ट (वॉटर इनलेट), 1-इंच मेल पोर्ट (वॉटर आउटलेट), दूसरा 1-इंच फीमेल पोर्ट (चेक वाल्व कनेक्ट करने के लिए), 1/4-इंच फीमेल पोर्ट (प्रेशर स्विच कनेक्ट करने के लिए), 1/4-इंच मेल पोर्ट (प्रेशर गेज कनेक्ट करने के लिए)।

मुख्य मार्ग (इनलेट और आउटलेट): पंप आउटलेट को जल बिंदु तक जाने वाले पाइप से जोड़ता है, और माध्यम का मुख्य प्रवाह पथ है।

1-इंच चेक वाल्व: यह सिस्टम का "सुरक्षा गार्ड" है। यह पंप बंद होने पर पानी के बहाव को रोकता है, पानी के हथौड़े के झटके और पंप प्ररित करनेवाला के रिवर्स रोटेशन से बचाता है, और पंप की सुरक्षा के लिए महत्वपूर्ण है।

1/4-इंच दबाव स्विच: यह सिस्टम का "स्वचालित मस्तिष्क" है। यह सिस्टम के दबाव की निगरानी करता है, जब दबाव निर्धारित निचली सीमा से नीचे चला जाता है तो पंप शुरू कर देता है और ऊपरी सीमा तक पहुंचने पर पंप को रोक देता है, जिससे पूरी तरह से स्वचालित संचालन प्राप्त होता है।

1/4-इंच दबाव नापने का यंत्र: यह सिस्टम की "स्थिति आंखें" है। यह डिबगिंग, अवलोकन और समस्या निवारण के लिए वास्तविक समय, सहज दबाव प्रदर्शन प्रदान करता है।

उत्पाद की विशेषताएँ

स्टेनलेस स्टील सामग्री के कारण जोपेई का 5-वे कनेक्टर, स्टेनलेस स्टील के उपयोग के माध्यम से संक्षारण प्रतिरोध, ताकत और स्वच्छता के स्तर को महत्वपूर्ण रूप से बढ़ाता है, जिससे इसकी अनुप्रयोग सीमा का विस्तार होता है। यह अधिक टिकाऊ और स्वच्छ हो जाता है। इसके मुख्य फायदों में शामिल हैं:

उत्कृष्ट संक्षारण प्रतिरोध: यह भाप, कमजोर एसिड और क्षार, विभिन्न रसायनों और समुद्री जल वातावरण से जंग का सामना कर सकता है, जो पीतल के वाल्वों से कहीं अधिक सेवा जीवन प्रदान करता है।

उच्च शक्ति और स्थायित्व: यह उच्च सिस्टम दबाव (आमतौर पर पीएन16/पीएन25, और पीएन40 या अधिक तक) और दबाव वृद्धि का सामना कर सकता है।

बेहतर स्वच्छ प्रदर्शन: चिकनी सतह बैक्टीरिया के विकास को रोकती है और इसे साफ करना और कीटाणुरहित करना आसान है। मिरर पॉलिशिंग या इलेक्ट्रोलाइटिक पॉलिशिंग उपचार के साथ, यह खाद्य-ग्रेड या स्वच्छता मानकों को पूरा कर सकता है।

विस्तृत तापमान सीमा: उच्च तापमान वाली भाप या कम तापमान वाले मीडिया के लिए उपयुक्त।

सामग्री 

कास्ट स्टेनलेस स्टील एएसटीएम ए 351 सीएफ8/एसएस 304; स्टेनलेस स्टील एएसटीएम ए 351 सीएफ8एम/एसएस 316;

तकनीकी निर्देश

नाममात्र व्यास: 1"~2" (DN25 से DN50)

नाममात्र दबाव: PN16 से PN25(1.6MPa ~ 2.5MPa)

कार्य तापमान: -20℃ से 232℃

थ्रेडेड मानक: बीएसपी (जी), बीएसपीटी (आरसी), एनपीटी

चित्रकला

प्रदान किए गए डिज़ाइनों के आधार पर अनुकूलन समर्थित है।

5-पीओ के विशिष्ट अनुप्रयोगआरटी कनेक्टटीओआर


यदि आपके सिस्टम में पहले से ही एक अलग चेक वाल्व है, या यदि आपको चेक वाल्व फ़ंक्शन की बिल्कुल भी आवश्यकता नहीं है और बस एक विश्वसनीय "मैनिफोल्ड" की आवश्यकता है, तो 5-पोर्ट कनेक्टर सबसे किफायती और सीधा विकल्प है। इसका महत्व पाइपिंग लेआउट को सरल बनाने और अलग-अलग फिटिंग की संख्या को कम करने में निहित है। विशिष्ट परिदृश्यों में शामिल हैं:


बहु-बिंदु निगरानी और नमूनाकरण

परिदृश्य:  निगरानी उपकरणों को स्थापित करने के लिए मुख्य पाइपलाइन से कई शाखाओं को टैप करने की आवश्यकता है।

उदाहरण: एक दबाव नापने का यंत्र, एक दबाव ट्रांसमीटर (सेंसर), और एक सुरक्षा वाल्व को एक साथ जोड़ना। पांच-तरफ़ा कनेक्टर उनके लिए एक केंद्रीकृत और स्थिर माउंटिंग बिंदु प्रदान करता है।


द्रव वितरण और संग्रहण

परिदृश्य: एक एकल तरल धारा को कई समानांतर शाखाओं में समान रूप से वितरित करने की आवश्यकता है, या कई तरल धाराओं को एक ही धारा में एकत्र करने की आवश्यकता है।

उदाहरण: मुख्य शीतलन जल पाइप से शीतलन की आवश्यकता वाले तीन स्वतंत्र उपकरणों में ठंडा जल वितरित करना; या एकाधिक रिटर्न वॉटर लाइनों को एक ही मुख्य रिटर्न वॉटर पाइप में एकत्रित करना।


सिस्टम परीक्षण, वेंटिंग, या ड्रेनिंग

परिदृश्य: सिस्टम के लिए अस्थायी या स्थायी सहायक इंटरफ़ेस प्रदान करने की आवश्यकता है।

उदाहरण: सिस्टम फ्लशिंग के लिए इंटरफेस, स्वचालित एयर वेंट वाल्व इंटरफेस, या ड्रेन वाल्व इंटरफेस।

हॉट टैग: चेक वाल्व के बिना स्टेनलेस स्टील फाइव वे कनेक्टर
जांच भेजें
संपर्क सूचना
  • पता

    बिल्डिंग 2, नंबर 4228, बिनहाई तीसरी रोड, ज़िंगहाई स्ट्रीट, लोंगवान जिला, वानजाउ शहर, झेजियांग प्रांत, चीन

  • टेलीफोन

    +86-19957707725

  • ईमेल

    sales@joepaivalve.com

बॉल वाल्व, गेट वाल्व, ग्लोब वाल्व या मूल्य सूची के बारे में पूछताछ के लिए, कृपया अपना ईमेल हमें छोड़ दें और हम 24 घंटे के भीतर संपर्क में रहेंगे।
समाचार अनुशंसाएँ
X
हम आपको बेहतर ब्राउज़िंग अनुभव प्रदान करने, साइट ट्रैफ़िक का विश्लेषण करने और सामग्री को वैयक्तिकृत करने के लिए कुकीज़ का उपयोग करते हैं। इस साइट का उपयोग करके, आप कुकीज़ के हमारे उपयोग से सहमत हैं। गोपनीयता नीति
अस्वीकार करना स्वीकार करना